登录
首页
学院概况
学院介绍
领导介绍
汇智品牌
学院党建
学院工会
教师招聘
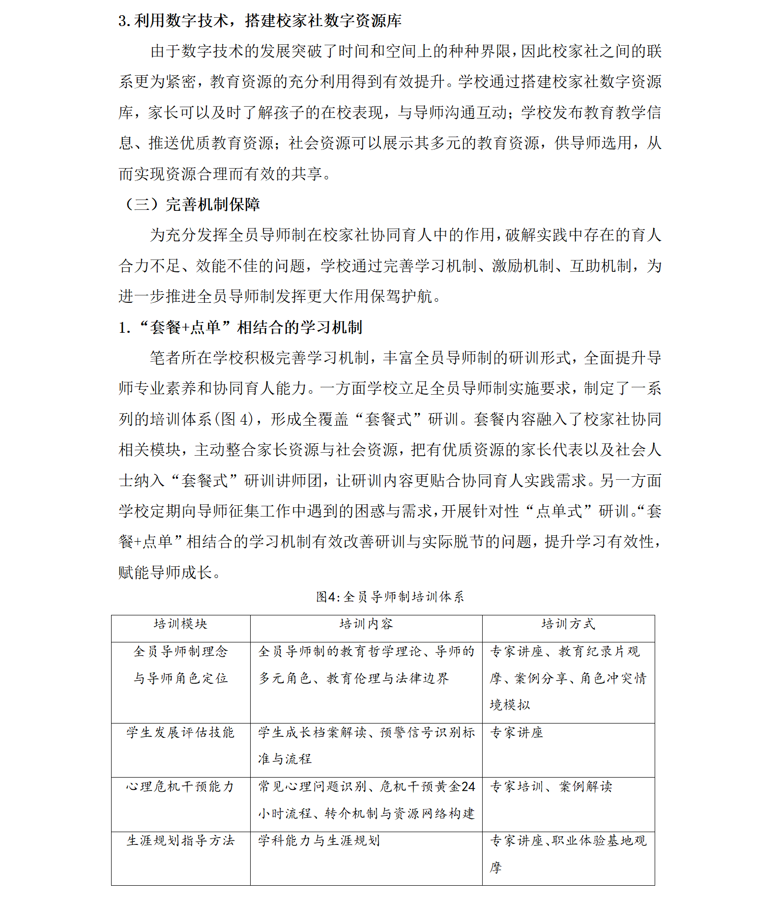
本周工作
信息公开
文明在线
您所在的位置:
首页
>
教育发展研究中心
>
德育成果
校家社协同育人背景下推进全员导师制的策略研究——以上海市L学校为例
作者(来源):上海市零陵中学 何佳萍 发布时间:2026-04-22
相关链接
05.13
融合教育背景下班主任育人思维的嬗变
04.22
校家社协同育人背景下推进全员导师制的策略研究——以上海市L学校为例
04.22
浅谈班级生活现代化中的“责任担当”——以“自治型班级”的创建为例
04.13
指向劳动素养培育的小学集成式劳动场域实践研究
04.13
大思政背景下借助场馆资源促进小学班级建设的策略研究——以上海市田林第三小学“周恩来班”建设为例
04.02
心理课堂教学中探讨初中生面对欺负行为的实践探索 ——以《我们都有“哆啦A梦”》一课教学为例
03.22
以“敬”为基构三阶路径 助力队员幸福成长——上海市南洋模范初级中学推进少先队幸福教育的实践探索
03.13
建强活动阵地,圈筑幸福童年——“15分钟社区少先队幸福圈”阵地建设的实践研究
03.05
小学阶段校家社协同培育学生劳动责任感的策略研究
12.05
数智化赋能初中心理课堂的探索与实践——以《挑战·成长》课堂实践为例
10.17
“红领巾社区治理师”少先队活动的实践与思考
09.23
新时代家校协同的初中生爱国主义教育实践研究
06.16
浅谈五育融合视野下民族共同体意识教育的路径 ——以“汇爱萨迦”活动为例
06.10
基于角色转换的心理课教学探索:以《交换师生》课程为例
06.10
小学心理课堂非暴力沟通教学的三维体验模式建构——基于具身认知与情景学习理论的实践
06.09
营造“有担当”班风 培育“负责任”学子
06.09
信息科技赋能少先队实践教育的路径探索——以校红领巾数字电视台活动实施为例
06.04
情绪粒度理论在心理课中的运用
06.04
“五育融合”助力初中生社会情感能力提升——基于心理需要满足的视角
05.15
基于项目化学习开展六年级少先队实践活动的思考------以六年级“小新新成长营”少先队实践活动项目为例